Villajoyosa combatirá el absentismo escolar entre el alumnado de 6 a 16 años

Ejemplo de shortcode con estilo
El equipo de gobierno local ha creado la comisión municipal de absentismo escolar que coordinará las actuaciones entre los centros educativos y las concejalías de Educación, Bienestar Social y Seguridad Ciudadana

El Ayuntamiento de Villajoyosa presenta el plan municipal de colaboración entre el sistema educativo y el consistorio para la prevención e intervención en el absentismo escolar

Este plan ha sido elaborado de manera conjunta por las concejalías de Educación, Bienestar Social y Seguridad Ciudadana y permitirá intervenir de manera coordinada y efectiva en los casos entre el alumnado de 6 a 16 años en los que se detecten ausencias o falta de escolarización.

El objetivo de este plan es prevenir, detectar y tratar las situaciones que presentan dicha problemática en alumnos de educación infantil, primaria y secundaria.

El protocolo de actuación incluye la identificación temprana de estudiantes en riesgo, la intervención y apoyo personalizado, la colaboración con familias y servicios sociales y el seguimiento continuo del progreso del estudiante.

Además, el plan incluye estrategias para prevenirlo como son el fomento de un entorno escolar seguro y acogedor y de la participación de los padres en la educación de sus hijos, así como ofrecer apoyo académico y emocional a los estudiantes e identificar y abordar las causas subyacentes del absentismo.

Debemos velar por el cumplimiento de la escolarización obligatoria, así como el adoptar las medidas necesarias para fomentar la asistencia regular de los menores al centro educativo, por lo que hemos considerado imprescindible disponer de una herramienta que nos permita actuar de manera conjunta y con la colaboración de los centros educativos”, expone la concejal de Educación, Marisa Mingot.

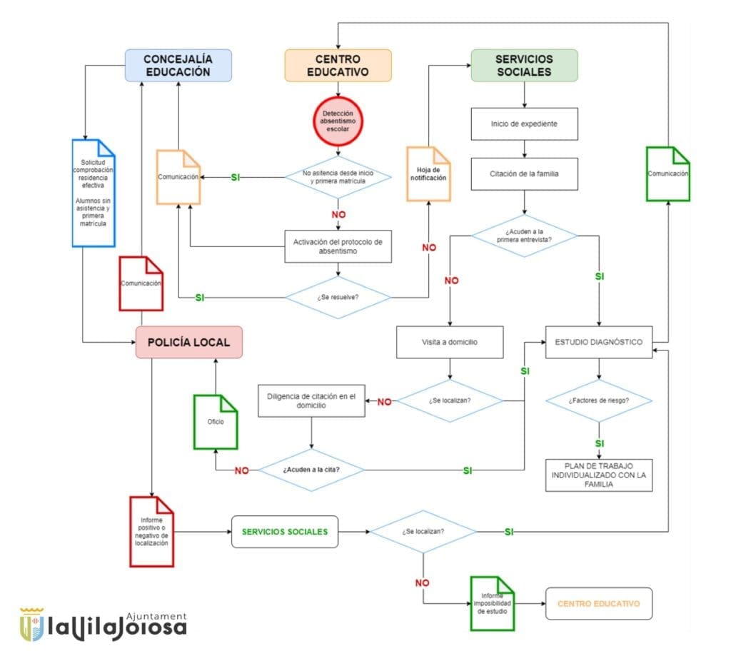
Para ello, el plan establece el protocolo a seguir con las actuaciones coordinadas de cada parte. Los centros educativos iniciarán el protocolo de absentismo notificándolo a la concejalía de Educación.

En caso de que la situación de absentismo escolar se mantenga durante la aplicación del protocolo y no se resuelva, se comunicará a la concejalía de Bienestar Social, que aplicará su procedimiento de intervención y podrá comunicar a la Fiscalía de menores aquellos casos de tramitación especial por su excepcionalidad.

Por su parte, la Policía Local, siguiendo el protocolo del agente tutor, prestará su apoyo para localizar familias de alumnos absentistas, controlará lugares sensibles al absentismo escolar e, incluso, hará entrega de los menores a su centro docente o, en su caso, a la familia. El plan incluye reuniones periódicas entre el departamento de Bienestar Social y cada uno de los centros educativos.

En este sentido, la concejal de Bienestar Social, Maite Sánchez, destaca que “la desescolarización y el absentismo en menores afecta a su desarrollo personal, formativo e intelectual tanto presente como futuro y detrás de cada caso de absentismo suele haber carencias familiares de mayor gravedad”.

Asimismo, el equipo de gobierno local ha creado la comisión municipal de absentismo escolar que revisará y actualizará los protocolos de actuación, además de analizar los casos detectados. La comisión está formada por miembros de los departamentos de Educación, Bienestar Social y Seguridad Ciudadana, así como las direcciones de los colegios e institutos del municipio, que se reunirán periódicamente.

Esta problemática se refiere a la falta de asistencia regular a la escuela por parte de los estudiantes en edad escolar, sin una razón justificada de manera recurrente. En España, una media del 20% del estudiantado falta a clase de manera ocasional.

El absentismo escolar es un desafío que afecta a los estudiantes y sus familias y es importante abordarlo de manera integral por parte de las administraciones públicas. La identificación temprana, la intervención adecuada y la prevención son clave para garantizar que todos los estudiantes tengan acceso a una educación de calidad y las oportunidades que se merecen”, añade el concejal de Seguridad Ciudadana, Jaime Santamaría.

El plan municipal y el reglamento por que el se regulará el funcionamiento de la comisión municipal serán expuestos a su aprobación por el pleno ordinario de diciembre convocado  la próxima semana.